千景会议培训身份信息采集登记系统

一、系统简介:
《会议培训身份信息采集登记系统》是一款协助全国各县市培训管理中心快捷方便管理培训学员信息的软硬件系统。
该系统旨在为全国各县市培训管理中心解决培训学员身份证信息数据采集难,数据整理工作量庞大,数据比对繁琐,数据无法查重等问题。极大的提升了管理人员办公效率,杜绝数据出错的情况发生。配置专业的第三代身份证读卡器、指纹采集仪器、摄像头,该培训系统能够对学员身份证信息、指纹信息、和照片信息进行采集与比对。
二、系统功能介绍:
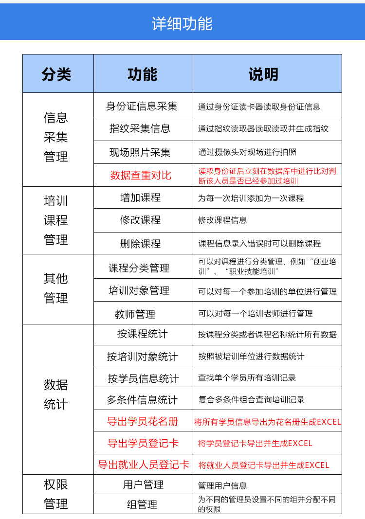
系统主要功能包括 “身份信息采集”、“指纹采集”、“照片采集”“培训课程管理”、“培训单位管理”、“培训课程管理”、“培训单位管理”、“身份信息比对”、“数据统计”、“权限管理”“培训课程管理”、“培训单位管理” 。
会议培训身份证信息采集登记系统可适应各行业身份证签到系统、会议签到管理系统、实名制签到软件系统等,广泛应用于酒店会议、培训会议、技能培训、公务员培训会议等行业。




(*由于产品升级或其他原因,千景会议培训身份信息采集登记系统产品实际参数有可能变更,以实际产品为准。本文中的所有陈述、信息和建议也不构成任何明示或暗示的担保)
上一篇:没有资料
下一篇: 会议签到身份证刷卡系统












































